VeChain, ¿Qué es y cómo funciona?
Introducción
VeChain (VET) es uno de los principales proyectos blockchain centrados en la cadena de suministro más importantes actualmente. A nivel introductorio, os diremos que la review y análisis completo de VeChain tratará sobre los puntos más relevantes del proyecto con un enfoque en la tecnología y métodos de consenso, exchanges y wallets donde comprar y almacenar o partners tecnológicos, entre otros temas.
Sí, cuando hablamos de partners, hablamos ya de un gran número de empresas y proyectos que han mostrado interés en VeChain. Por lo tanto, hemos decidido realizar esta review para analizar el potencial del proyecto para una eventual adopción masiva e intentar entender cuál es la base del mismo.
Os adelantamos que esta review completa de VeChain es necesaria para entender este proyecto y pensamos que debido a la posible adopción que puede tener, por a la creciente expansión del control del supply chain o cadena de suministro, en los próximos años su crecimiento puede ser importante.
Qué es VeChain (VET)
VeChain es uno de los proyectos más interesantes dentro de la tecnología Blockchain. Fue fundada en 2017 por Sunny Lu (CEO) y Jie Zhang (CFO) en Singapur y se centra en las aplicaciones dentro del campo de la logística. Proporciona, a través de la gestión de la cadena de suministro (supply chain), una plataforma de acceso a las empresas.
De esta manera, podrán controlar el seguimiento, el control de calidad, la gestión de inventario de la misma, entre otros temas. Ya cuenta, además, con oficinas en Luxemburgo, Tokyo, Shanghai, Paris, Hong Kong y San Francisco.
Antes de crear su propia Blockchain, VeChain fue un token de la red ERC-20 de Ethereum. Posteriormente, su Blockchain se puso en marcha en junio de 2018, y el proyecto ha avanzado mucho desde entonces, incorporando a muchos asociados a su propio ecosistema.
Además, se ha convertido en parte del programa de incubación de Price Waterhouse Cooper (PWC), se encuentra también en un Proof-of-Concept (PoC) o pruebas de concepto con los grandes del automovilismo como Renault y BMW.
Las asociaciones que analizamos más adelante no se han visto aún reflejadas en el precio de su criptomoneda. Aunque lo cierto es que todo apunta a una mayor adopción en un futuro no muy lejano por parte de estas empresas. Los responsables del proyecto intentan mejorar la gestión de la cadena de suministro y del ciclo de vida de los productos mediante el uso de la tecnología de libro mayor distribuido (DLT).
Uno de los problemas que podría resolver sería la de la comunicación óptima entre los datos recogidos de una cadena de suministro. Así mismo, la información depende de fuentes de datos centralizadas con la correspondiente ineficiencia en la transmisión de datos. Entre los indicadores que pretende controlar están elementos como la calidad, la autenticidad, la temperatura de almacenamiento y el estado del transporte.
Dónde comprar VeChain (VET)
VeChain está disponible en gran número de exchanges diferentes. Una de las formas más fáciles de conseguir un poco de VET es a través de Binance con Tether (USDT). Es el par de VET que mayor volumen negociado tiene, pero cuenta con la desventaja que deberás permutar (hacer swap) entre criptomonedas. Lo ideal es realizar la compra con dinero fiat directamente:
Con rampa fiat
Siempre que hablamos de una Criptomonedas en concreto, intentamos dar la máxima información disponible sobre dónde comprar. En este caso, podemos comprar VeChain (VET) directamente con dinero fiat (EUR) a través de cuatro exchanges diferentes. Os los ordenamos por orden de preferencia:
Coinmerce
En Coinmerce, se puede comprar con Euros directamente a través de transferencias SEPA y otros métodos adicionales como tarjeta de débito/crédito. Coinmerce solicita pasar un KYC para poder operar. Además, ha obtenido la licencia por parte del Banco Central Holandés (BND) en noviembre de 2020 para poder operar con criptomonedas según las nuevas regulaciones (AMLD5). Te puedes registrar haciendo click en el siguiente botón.
Bitpanda
En Bitpanda, se puede comprar con Euros directamente a través de transferencias SEPA. Bitpanda es un Exchange centralizado y solicita pasar un KYC para poder operar. Te puedes registrar haciendo click en el siguiente botón.
Bitvavo
En Bitvavo, se puede comprar con Euros directamente a través de transferencias SEPA.Otros de los exchanges holandeses regulados y centralizados. Solicita pasar un KYC para poder operar. Te puedes registrar haciendo click en el siguiente botón.
Con otras criptomonedas
Si lo que buscas es comprar VeChain mediante otras criptomonedas, os listamos una serie de exchanges ya conocidos y contrastados:
Binance
El exchange con mayor volumen en criptomonedas.
Huobi Global
Exchange con un gran volumen en el cryptomarket.
Wallets para VeChain (VET)
Software Wallets
Si quieres almacenar tus VeChain en una software wallet instalada en tu PC, debes saber que existen varias opciones para poder hacerlo. Te contamos cuáles son tres de las principales wallets compatibles:
Exodus
Exodus es una wallet multicoin o multi criptodivisa fácil de usar que está disponible en versión Desktop (Windows, macOS y Linux) y móvil (Android e iOS). Ofrece compatibilidad con VeChain (VET) y es una opción si utilizas ya esta wallet para otras criptodivisas. La wallet destaca por su diseño sencillo y su excelente soporte en línea. El principal inconveniente de Exodus es su falta de tarifas de red personalizadas para Ethereum y otras altcoins, y el hecho de que no es completamente de código abierto.
Atomic Wallet
Atomic Wallet también es una wallet multicoin o multi criptodivisa fácil de usar que está disponible en versión Desktop (Windows, macOS y Ubuntu) y móvil (Android e iOS). Ofrece compatibilidad con VeChain (VET) y es una opción si utilizas ya esta wallet para otras criptodivisas. Ofrece muchas ventajas al usuario. Alberga más de 300 criptodivisas diferentes, es muy fácil de usar y también es de código abierto. Además de todo esto, la cartera Atomic también tiene dos intercambios de criptodivisas integrados en ella: Changelly y ShapeShift.
Trust Wallet
Trust Wallet también es una wallet multicoin o multi criptodivisa fácil de usar que está disponible en versión móvil (Android e iOS). Ofrece compatibilidad con VeChain (VET) y es una opción si utilizas ya esta wallet para otras criptodivisas.
Hardware Wallets
Sync Desktop + Ledger
Si quieres almacenar tus Vechain (VET) en un Ledger, podrás hacerlo sin problemas. Eso sí, deberás haberte descargado al dispositivo previamente la aplicación de VeChain para poder sincronizar tu cuenta. Posteriormente, debes descargarte VeChain Sync Desktop Wallet. Cuenta con soporte para Windows, MacOS y Linux.
Mobile Wallets
VeChainThor Wallet
La Wallet de VeChainThor es una aplicación móvil que proporciona a los usuarios un portal seguro, sencillo y totalmente funcional de la Blockchain VeChainThor. Incluye versión en Android e iOS. Las características principales de la wallet VeChainThor son la gestión de tus criptodivisas, mercado de coleccionistas y poder explorar las aplicaciones en VeChainThor.
Características de VeChain (VET)
VeChain tiene cuatro características muy interesantes:
Por otro lado, VeChain utiliza diversas tecnologías para lograr su objetivo de racionalizar el sector de la cadena de suministro y para supervisar los datos críticos durante el envío. Esta información se transmite en tiempo real a través de su Blockchain mediante:
Por último, VeChain es un proyecto pionero en la integración de IoT, VR, AI y DLT. Los miles de millones de dispositivos inteligentes que se utilizarán en todo el mundo poseen algún tipo de sensor y la capacidad de comunicar datos online. Por lo tanto, la integración de IoT tiene mucho sentido sera una forma de monitorear una cantidad tan grande de datos en casi tiempo real a través del consenso. Esas tecnologías incluyen el algoritmo de consenso PoA (Proof-of-Authority) o prueba de autoridad, las características de la meta transacción, los protocolos de delegación de las tasas de transacción, el mecanismo de gobernanza de la cadena, los contratos inteligentes incorporados y las herramientas para los desarrolladores.
Mecanismos de consenso
El consenso de prueba de autoridad o PoA (Proof-of-Authority) es un algoritmo de consenso que exige que los nodos sean autorizados para participar en el consenso de la Blockchain. Una vez autorizados, los nodos tienen las mismas oportunidades de publicar nuevos bloques y obtener recompensas. Como resultado, no es necesario que los nodos gasten una gran cantidad de recursos para competir entre sí. Además, los nodos más ricos no tienen más ventajas que otros nodos del sistema.
El PoA es también un algoritmo de consenso eficiente en cuanto al uso del ancho de banda de la red. Lleva poco tiempo decidir los productores de bloques y, por lo tanto, permite más tiempo para transmitir los datos de las transacciones. Por lo tanto, el sistema puede tener un alto rendimiento, o TPS (“Transacciones por segundo”), dentro del rango permitido por la red subyacente.
Éste método proporcionará la seguridad y estabilidad necesarias para apoyar las actividades comerciales en cadena cada vez mayores en la red de VeChainThor:
Finalidad absoluta (o garantía de seguridad) en los bloques y transacciones.
Reducción significativa del riesgo de interrupción temporal de la plataforma, lo que resultará en una mejor estabilidad del servicio de la cadena de bloques.
Finalidad probabilística de convergencia más rápida, que dará lugar a una confirmación de transacción más rápida para las solicitudes.
En teoría, el mecanismo PoA se diseñó para mejorar las deficiencias encontradas en los mecanismos de Prueba de Trabajo (PoW), Prueba de Participación (PoS) y Prueba de Participación Designada (DPoS).
Gobernanza y VeVote
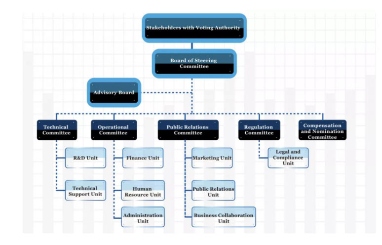
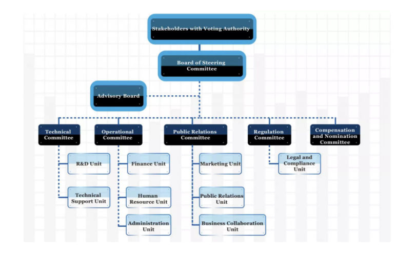
Una de las características mejor resueltas en VeChain es su gobernanza. Intenta proporcionar un equilibrio entre la centralización y la descentralización.
El mecanismo operativo descentralizado de la tecnología blockchain otorga a la Fundación VeChain una estructura de gobierno única.
La Junta del Comité Directivo es el órgano rector de la Fundación VeChain. Es seleccionada por las partes interesadas con derecho a voto. El Comité Directivo establece las estrategias críticas y selecciona a los presidentes de los comités funcionales para supervisar las unidades operacionales de la Fundación. Sin embargo, para los temas fundamentales que podrían causar un impacto significativo en los interesados, se requiere la votación de todos los interesados.
La carta de gobernanza revisada de VeChain incluye los siguientes cambios en los estatutos sociales:
En noviembre de 2019, VeChain actualizó su modelo de gobernanza para satisfacer las necesidades de las grandes empresas, los organismos reguladores y el gobierno, manteniendo al mismo tiempo su capacidad de ampliación. Esto le da a VeChain un modelo de gobernanza flexible que permitirá cambios rápidos cuando sea necesario.
Por otro lado, VeVote es una forma de aumentar la transparencia de la gobernanza. Consiste en una plataforma de votación descentralizada y fue adoptada por un voto del Comité Directivo. Proporciona una plataforma inmutable, transparente y descentralizada para que los interesados puedan emitir sus votos sobre decisiones importantes basadas en su autoridad de voto. La votación se realiza a través de contratos inteligentes VeVote y el resultado se registrará en la cadena de bloques VeChainThor.
Nodos y derecho a votación
En el ecosistema de VeChain, los interesados con derecho a voto se dividen en tres categorías:
Nódulos maestros de la autoridad: Autoridad de voto del 40%.
Nodos económicos X: Autoridad de voto del 40%.
Nodos económicos: Autoridad de voto del 20%.
Cada categoría tiene una autoridad de voto diferente. Los interesados pueden ser personas, empresas, organismos gubernamentales, organizaciones sin fines de lucro y otras instituciones que tengan un interés en el ecosistema de la Cadena VeChain. El mecanismo de votación de los interesados garantiza la inclusión de todos los interesados designados en el ecosistema VeChainThor Blockchain.
Nodos maestros de autoridad
Los nodos maestros de autoridad son mantenedores de la red de la cadena de bloques VeChainThor, y cada uno de los operadores de nodos debe tener al menos 25.000.000 de VET en un momento dado. En la actualidad, hay 101 nodos maestros de autoridad activos en poder de corporaciones o individuos cuyas identidades han sido verificadas por la Fundación. Deben pasar por la verificación de identidad y la comprobación de antecedentes de la Fundación. Los nodos maestros de autoridad son los únicos nodos autorizados a empaquetar bloques en la Blockchain de VeChainThor y son recompensados con el 30% de la tarifa de transacción en cada bloque.
Nodos X económicos
Los Nodos Económicos X y los Nodos Económicos se crearon como iniciativa de la Fundación en la etapa inicial del ecosistema. Cada titular de un nodo debe apostar una cantidad mínima de VET y esperar el período de madurez según el tipo y el nivel del nodo. La iniciativa se inició el 20 de marzo de 2018 de tal manera que no se puede crear ningún nuevo Nodo Económico X, y los Nodos Económicos X sólo pueden mejorar su nivel de nodo. Por lo tanto, el número total de Nodos Económicos X sólo disminuirá con el tiempo. Los poseedores de Nodos Económicos X son considerados como partidarios desde hace mucho tiempo del ecosistema de VeChain.
Nodos económicos
Aunque el número de Nodos Económicos X ya no puede aumentar, cualquier poseedor de VET puede solicitar ser un Nodo Económico en cualquier momento. Cualquier dirección de VET que esté por encima del requisito de retención mínima puede solicitarlo a través del contrato inteligente del Nodo VeChainThor y esperar el período de vencimiento antes de que se complete la creación o actualización.
Tokens de VeChain
Los inversores pueden sentir cierta confusión por los dos tokens que ofrece VeChain ya que ofrecen dos tokens con diferentes funciones:
VeChain (VET): Transfiere valor a través de la red. Las transacciones de las aplicaciones descentralizadas que se realicen en la blockchain de VeChain utilizarán VET.
VeThor Token (VTHO): Utilizado para alimentar las transacciones en VeChain y es igual al costo de realizar transacciones en su blockchain.
VeChain (VET)
VeChain lanzó su ICO en agosto de 2017, recaudando 200.000 ETH con tokens a un precio de $0,0008 cada una. Inicialmente su nomenclatura en la red ERC20 de Ether era VEN hasta que en junio de 2018 se estableciera su propia blockchain y pasó a llamarse VET.
VeChain es el tipo de blockchain que utiliza un modelo económico de doble token para evitar que el costo de las transacciones aumente cuando el valor de la ficha sube. Algo similar pasa con NEO y GAS u ONT y ONG. Al utilizar un modelo de doble ficha como éste, las cuotas de la red se mantienen separadas de la potencial volatilidad del precio de la ficha de VET, lo que a su vez hace que la blockchain sea más adecuada para usos comerciales y empresariales.
Los usuarios que decidan mantener VET en una cartera generarán VTHO a lo largo del tiempo, lo que les permitirá, en esencia, realizar transacciones de forma gratuita. Un efecto secundario de esto es que debería aumentar la demanda de VET a medida que crece el uso de la red. Puede transferir valor a través de la blockchain y activar Smart Contracts. También es la forma en que los usuarios pagan por las transacciones en Dapps que funcionan en la red de VeChain.
Además de generar pequeñas cantidades de VTHO es posible generar cantidades mucho mayores ejecutando nodos para ayudar a apoyar la red. Como ya hemos visto, hay tres tipos de nodos en uso, y cada uno requiere una cantidad sustancial de VET.
VeThor Token (VTHO)
Los tokens VTHO se utilizan para pagar las transacciones de la red, con una tasa de transacción por defecto igual a 21 VTHO (0,000288 dólares a partir del 20 de abril de 2020). Los usuarios pueden aumentar el número de VTHO pagados por una transacción para aumentar su prioridad en la red. VTHO puede ser comprado en múltiples exchanges como OceanEx o Binance, o pueden ser generadas manteniendo VET en una wallet.
Por otra parte, este token funciona como el GAS en la red de ETH y alimenta las transacciones de contratos inteligentes. La mayoría de redes requieren que los desarrolladores hagan un pago para colocar los contratos en su blockchain. Esta estrategia asegura que sólo el código listo para el público entre en la cadena de bloqueo y reduce los mensajes de spam.
VeUSD (VEUSD)
El token VeUSD es la primera stablecoin nativa de VeChain que estará funcionando en la mainnet de VeChainThor.
VeUSD, desarrollada por Stably, promete desbloquear nuevas aplicaciones y nuevas funcionalidades tanto para la comunidad como para los socios empresariales.
Cada VeUSD minteada estará totalmente respaldada por reservas físicas de dinero fiduciario que pueden ser canjeadas en una proporción de 1:1 en cualquier momento. Las cuentas fiat son supervisadas y auditadas por Prime Trust, una empresa fiduciaria constituida en Nevada que también actúa como administrador regulado. Con esto en mente, los usuarios pueden estar seguros de que VeUSD proporciona una solución totalmente conforme con la garantía del valor del dólar.
Vexchange
El lanzamiento del DEX de Vechain, también conocido como Vexchange en Noviembre de 2021 ha supuesto la entrada del ecosistema de VeChain al mundo DeFi. Es el primer AMM y DEX que se lanza en su ecosistema y ofrece su propio farming.
Ahora podrás obtener rendimientos por aportar liquidez al pool que Vexchange ofrece. El token de VEX es el token de gobernanza de Vexchange el cual incentivará la liquidez de su propio DEX.
Partners
VeChain reconoce la importancia de tener una base de negocios y clientes establecida, y con eso en mente ha sido muy activo en la creación de asociaciones. Cualquiera de los proyectos mencionados a continuación podría conducir a un gran avance y a una adopción más amplia de su tecnología.
Algunas de sus asociaciones son:
Como os podéis imaginar, VeChain, al ser un ecosistema en sí mismo, cuenta ya con asociaciones que son una de las fortalezas del proyecto ya que su potencial uso es real y solventa problemas reales existentes. Si los aspectos fundamentales del proyecto son correctos, el precio seguirá a medio y largo plazo. Para tener una impresión de los actuales socios estratégicos y clientes, una mirada al sitio web del proyecto ayuda:
En resumen, cuantas más asociaciones haya, más empresas comprarán VET para utilizar su tecnología de blockchain y es un buen augurio para el precio simbólico de VeChain a largo plazo.
Competencia de VeChain (VET)
Es interesante mencionar otras proyectos con un enfoque similar. En este caso nombramos varios ecosistemas que también ofrecen servicios a empresas para mejorar su operativa diaria y sus productos en las cadenas de suministro:
SAP
SAP es miembro premium de la red de Hyperledger. La compañía también se unió al Instituto de Investigación Blockchain. Junto con otras compañías tecnológicas, SAP está trabajando activamente en el establecimiento de nuevos estándares y formatos de Blockchain. Mientras que las primeras versiones de las redes de cadenas de bloques tenían limitaciones significativas, ahora están trabajando de forma más segura y rápida.
IBM
IBM Blockchain se ha convertido en una de las empresas referentes dentro del sector y también es miembro activo de Hyperledger. Las empresas de todo el mundo están redefiniendo sus industrias a través de la confianza, la transparencia y la nueva colaboración. Las empresas visionarias se están uniendo para transformar la forma en que sus industrias funcionan con la ayuda de IBM Blockchain. Desde un suministro de alimentos que se está volviendo más seguro, más inteligente y más rentable hasta cadenas de suministro que se liberan de los procesos y el papeleo heredados, IBM está liderando el mundo de los negocios hacia una nueva era de colaboración e innovación.
Ethereum (ETH) o NEO (NEO)
Aunque su enfoque no sea tanto el ofrecer plataformas para la cadena de suministro, ambos ecosistemas están concebidos para ofrecer plataformas a empresas para mejorar sus servicios y productos en otros ámbitos.
Comunidad y exploradores disponibles
VeChain (VET) cuenta con una comunidad muy activa en la redes y podrás conocer sus avances a través de cinco vías diferentes:
Mediante su cuenta de Twitter.
A través de su canal oficial de Telegram.
A través de Github.
Cuentan con un canal de YouTube .
Y por último, cuentan con cuenta en Medium.
Además, para consulta y visualización de transacciones dentro de la red de VeChain (VET), ofrece tres exploradores disponibles:
VeChain Explorer: Permite explorar y buscar transacciones, direcciones y otras actividades que tienen lugar en la cadena de bloques VeChainThor (VET).
VeChainThorScan: Explorador no oficial de la Blockchain de VeChainThor (VET).
VeChain Stats: Estadísticas y más detalles de la mainnet de VeChainThor (VET).
Conclusiones
El proyecto está bien maquetado, con una gobernanza bien pensada y un modelo económico único que funciona muy bien cuando se tienen en cuenta las necesidades de las grandes organizaciones y las empresas clientes. Es probablemente el mejor proyecto para cadenas de suministro a nivel global de la Blockchain, pero queda por confirmar su despegue y adopción en masa. Desde luego, partners de nivel no les falta.
Además, la revolución que significa poder asegurar la garantía de la autenticidad y la calidad de los productos es algo desconocido y con un gran potencial de desarrollo e implementación. Todas las empresas que quieran protegerse de falsificaciones podrán desmarcarse en este sentido.
Y tú…¿conocías VeChain?…¿Crees que puede tener un hueco dentro de las Blockchain referentes a las cadenas de suministro? ¿Prefieres invertir en otros proyectos?



















